本script為載入jquery核心使用,不影響頁面資訊瀏覽
社團法人臺中市山海屯啟智協會
:::* 瀏覽位置:首頁 > 最新消息
  • 字級選擇
  • 大
  • 中
  • 小

最新消息


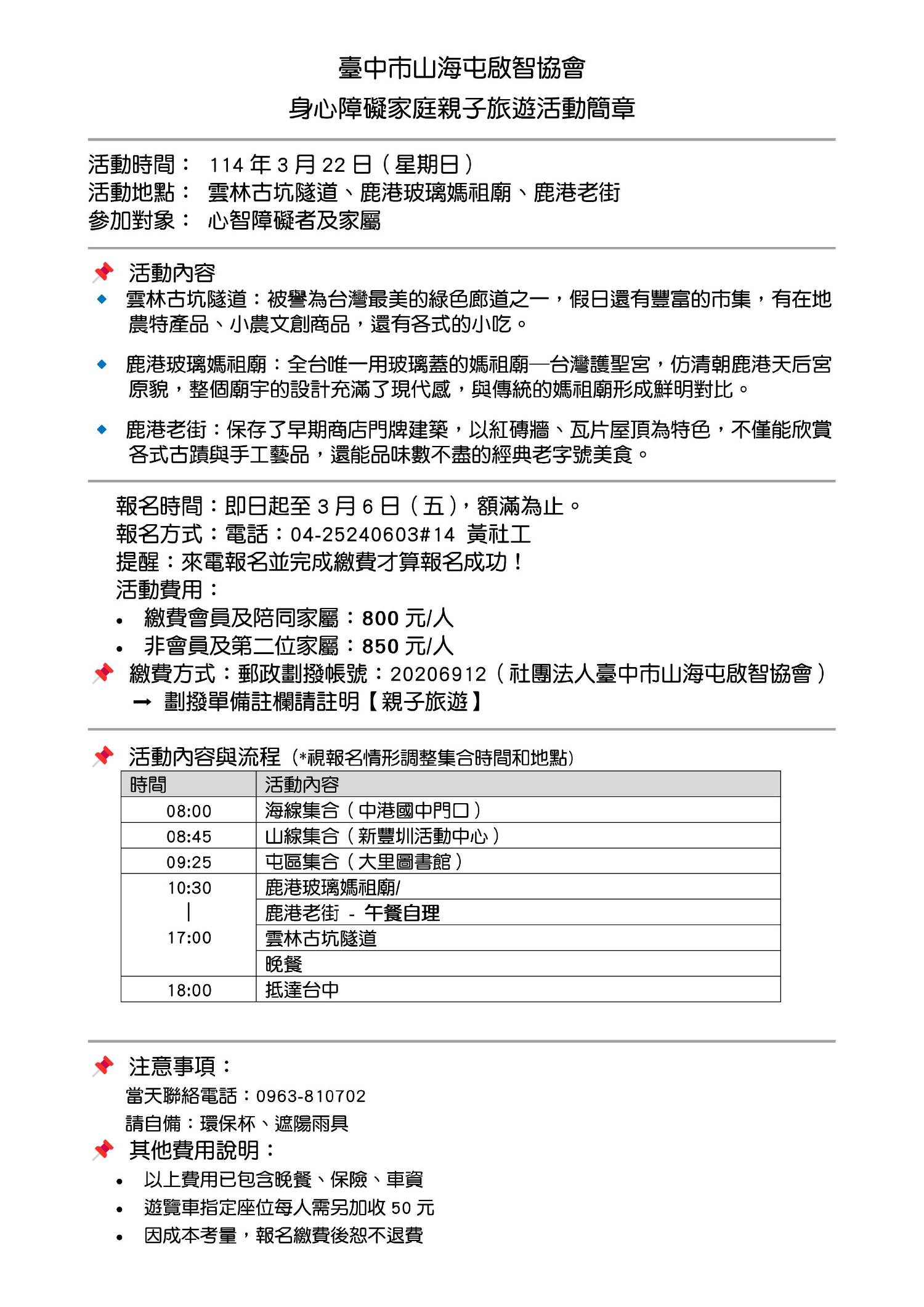
【活動公告及報名資訊】115年親子旅遊活動報名

  • 發佈日期:2026-02-23
  • 照片說明文字2026年的親子旅遊來囉
    這次要到彰化鹿港和雲林古坑

    📅活動日期:3/22
    ☎️報名方式:04-25240603#14(黃社工) 或協會line@報名
    其他資訊詳見報名表🙋‍♀️


    文字說明
  • 推上Facebook 推上twitter 推上噗浪
*回上一頁 *到最上面